字體大?。?span id="mes-big">【大】 【中】 【小】
| 索引號: | |
| 發文字號:沁政辦發〔2021〕7號 | 著錄時間:2021-04-17 |
| 發文機關:司法局 | 主題詞: |
| 標題:沁縣人民政府辦公室關于印發沁縣鄉鎮行政執法事項清單的通知 | |
| 主題分類:司法 | 發布日期:2021-04-17 |
各鄉、鎮人民政府,縣直各單位:
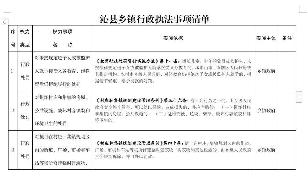
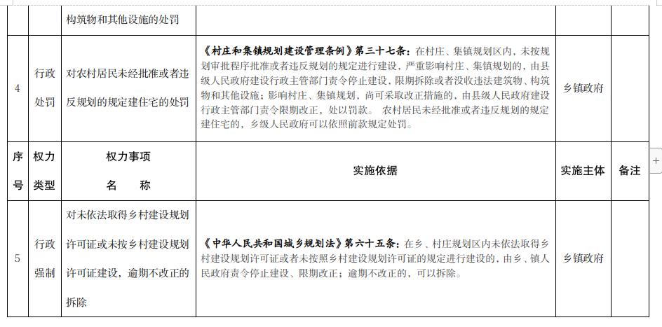
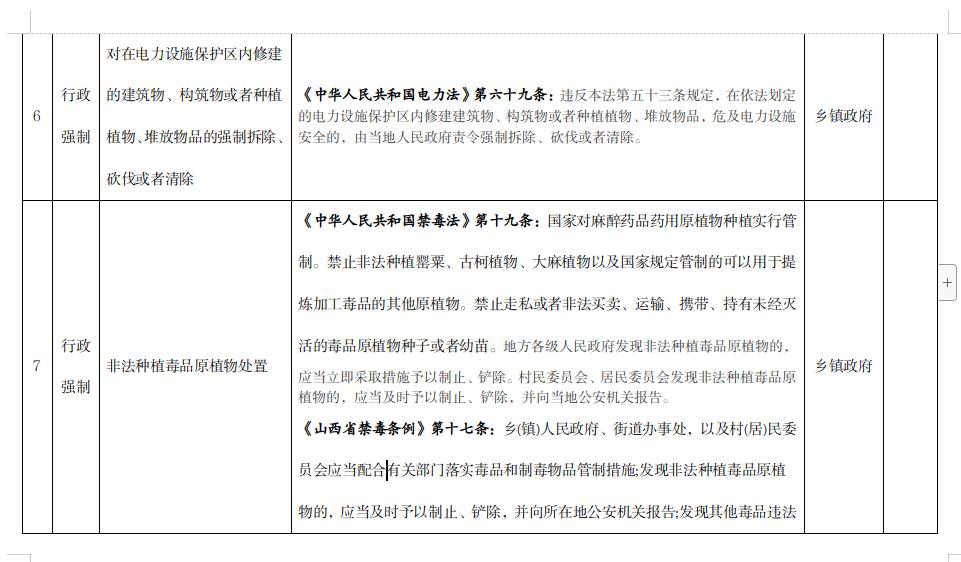
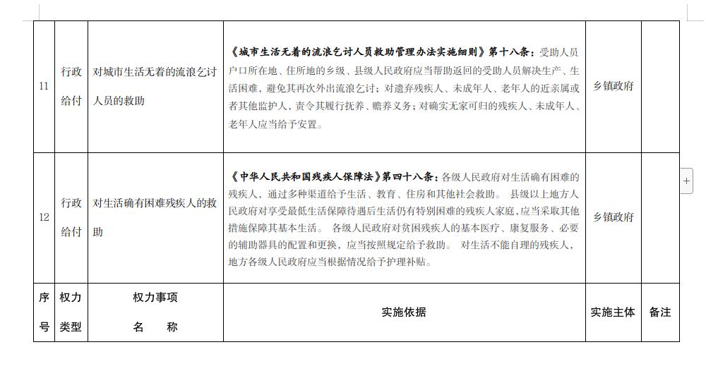
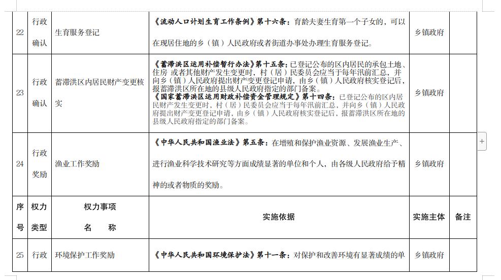
根據《中共沁縣縣委辦公室 沁縣人民政府辦公室關于印發<沁縣深化鄉鎮機構改革推進基層整合審批服務執法力量任務分解>的通知》(室字〔2021〕3號)要求,由縣司法局牽頭梳理出《沁縣鄉鎮行政執法事項清單》,已經縣政府同意,現印發給你們,請遵照執行。















沁縣人民政府辦公室
2021年4月17日
(此件主動公開)